Effects of beet juice supplementation in different concentrations and the importance of nitric oxide in endurance runners

Authors

  • Richard Danilo Serrano Universidade Metodista de Piracicaba
  • William Fioravante Victor
  • Nailza Maesta
  • Rodrigo Elias Diniz
  • Laurita Maluf Morelato
  • Isabela Souza Campos
  • Raphae l dos Santos Canciglieri

DOI:

https://doi.org/10.23954/osj.v8i2.3361

Keywords:

Beet juice, nitrate, nitrite, nitric oxide, runners.

Abstract

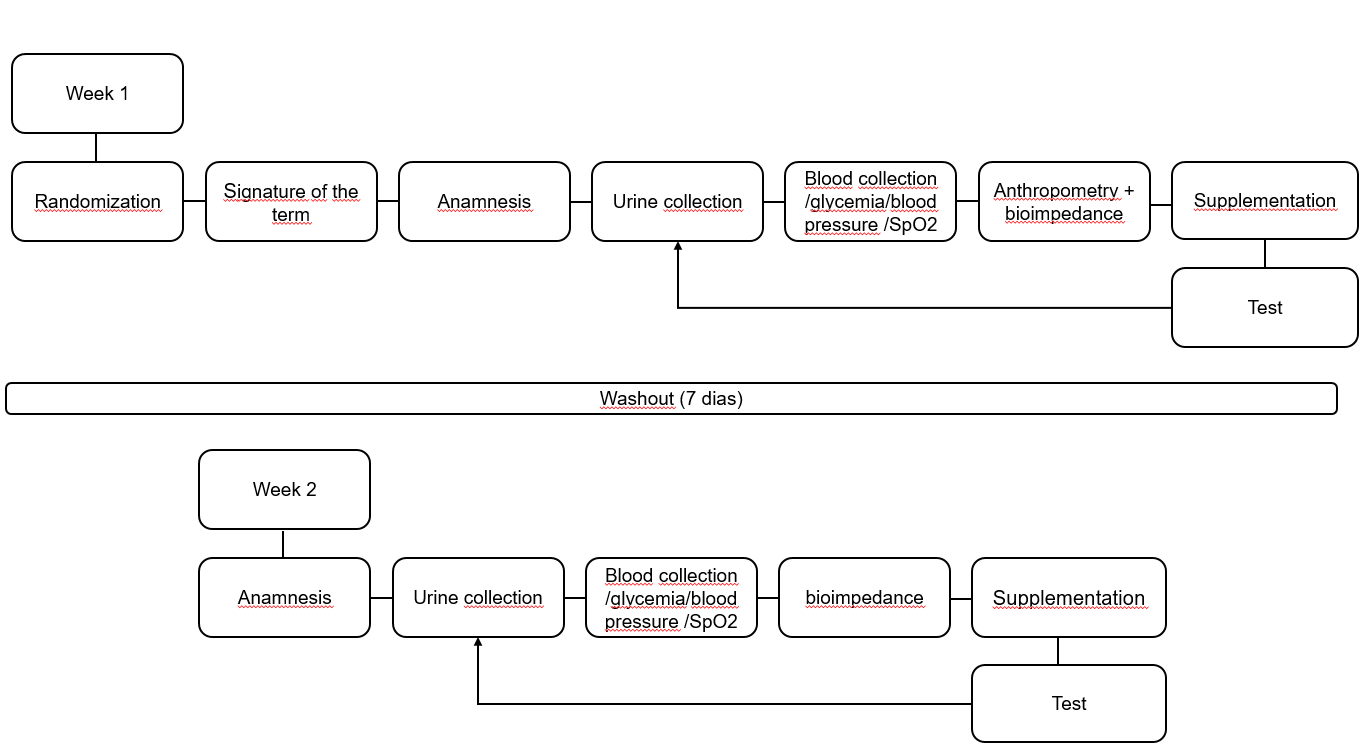
More and more beetroot has been highlighted in sports, mainly in long-term aerobic modalities, due to its high concentration of nitrate (NO3- ), being an important precursor of nitric oxide (NO), providing an improvement in sports performance. The main objective of this study was to investigate the effects of acute ingestion of beetroot juice (BR), rich in NO3- in different concentrations in endurance exercise, evaluating performance, glycemic, cardiorespiratory and urinary responses of amateur runners. We hypothesized that BR would increase glucose uptake, minimize VO2max (maximum oxygen uptake), improve exercise economy and runners' performance. Nineteen male amateur runners were exposed to two conditions, ingestion of BR and PL (placebo), the individuals were divided into three groups (minimum, average and maximum concentration), being submitted to a 30-minute running test at maximum intensity, on a racetrack. Pre and posttest blood and urine samples were collected to determine glucose uptake, NO2- (nitrite) excretion, urinary pH and urinary density. Cooper's test also performed in order to assess VO2max. The main posttest results showed that through nitrite excretion there was a reduction of nitrate to nitric oxide (0 ± 0 vs 0.94 ± 0.23, P <0.05 (pre vs post)), increase in glucose uptake (139.94 ± 35.02 vs 122.88 ± 37.69, P <0.05 (PL vs BR)) and VO2max improvement(54.96 ± 6.87 vs 55.99 ± 6.88, P <0.05 (PL vs BR))], coinciding with the increase in physical performance (2972.63 ± 308.84 vs 3018.95 ± 309.29, P <0.05 (PL vs BR))]. The results found observed that beet supplementation in amateur runners increased glucose uptake, improved VO2max and running performance.

References

REFERENCES

Rokkedal-Lausch, Torben, et al. "Chronic high-dose beetroot juice supplementation improves time trial performance of well-trained cyclists in normoxia and hypoxia." Nitric Oxide 85 (2019): 44-52.

Domínguez, Raúl, et al. "Effects of beetroot juice supplementation on cardiorespiratory endurance in athletes. A systematic review." Nutrients 9.1 (2017): 43.

Burke, Louise M., et al. "International association of athletics federations consensus statement 2019: nutrition for athletics." International Journal of Sport Nutrition and Exercise Metabolism 29.2 (2019): 73-84.

The Australian Institute of Sport (AIS). <https://www.ais.gov.au/nutrition/supplements/group_a> Accessed March 28, 2022.

Hoon, Matthew W., et al. "The effect of variable doses of inorganic nitrate-rich beetroot juice on simulated 2000-m rowing performance in trained athletes." International journal of sports physiology and performance 9.4 (2014): 615-620.

Karwowska, Małgorzata, and Anna Kononiuk. "Nitrates/nitrites in food—Risk for nitrosative stress and benefits." Antioxidants 9.3 (2020): 241.

Garnacho-Castaño, Manuel Vicente, et al. "Effects of a single dose of beetroot juice on cycling time trial performance at ventilatory thresholds intensity in male triathletes." Journal of the International Society of Sports Nutrition 15.1 (2018): 1-12.

Kozłowska, Lucyna, et al. "Changes in oxidative stress, inflammation, and muscle damage markers following diet and beetroot juice supplementation in elite fencers." Antioxidants 9.7 (2020): 571.

Poole, David C., et al. "Role of nitric oxide in convective and diffusive skeletal muscle microvascular oxygen kinetics." Nitric Oxide 121 (2022): 34-44.

Boorsma, Robert K., Jamie Whitfield, and Lawrence L. Spriet. "Beetroot juice supplementation does not improve performance of elite 1500-m runners." Med Sci Sports Exerc 46.12 (2014): 2326-2334.

Lira, Vitor A., et al. "Nitric oxide and AMPK cooperatively regulate PGC ‐ 1α in skeletal muscle cells." The Journal of physiology 588.18 (2010): 3551-3566.

Wu, Guoyao, et al. "Role of L-Arginine in Nitric Oxide Synthesis and Health in Humans." Amino acids in Nutrition and Health . Springer, Cham, 2021. 167-187.

Session. "Nitric oxide synthases: regulation and function." European heart journal 33.7 (2012): 829-837.

de Betue, Carlijn TI, et al. "24-Hour protein, arginine and citrulline metabolism in fed critically ill children–A stable isotope tracer study." Clinical Nutrition 36.3 (2017): 876-887.

Tsuboi, Tomoe, Morihiko Maeda, and Toshio Hayashi. "Administration of L-arginine plus L-citrulline or L-citrulline alone successfully retarded endothelial senescence." PloS one 13.2 (2018): e0192252.

Gambardella, Jessica, et al. "Arginine and endothelial function." Biomedicines 8.8 (2020): 277.

Sibisi, NC, et al. "Evaluating the role of nitric oxide in myogenesis in vitro." Biochimie 196 (2022): 216-224.

Montfort, William R., Jessica A. Wales, and Andrzej Weichsel. "Structure and activation of soluble guanylyl cyclase, the nitric oxide sensor." Antioxidants & redox signaling 26.3 (2017): 107-121.

de Castro, Talitha F., et al. "Effects of chronic beetroot juice supplementation on maximum oxygen uptake, velocity associated with maximum oxygen uptake, and peak velocity in recreational runners: a double-blinded, randomized and crossover study." European Journal of Applied Physiology 119.5 (2019): 1043-1053.

Domínguez, Raúl, et al. "Effects of beetroot juice supplementation on intermittent high-intensity exercise efforts." Journal of the International Society of Sports Nutrition 15.1 (2018): 1-12.

Peeling, Peter, et al. "Beetroot juice improves on-water 500 m time-trial performance, and laboratory-based paddling economy in national and international-level kayak athletes." International journal of sport nutrition and exercise metabolism 25.3 (2015): 278-284.

Eggebeen, Joel, et al. "One week of daily dosing with beetroot juice improves submaximal endurance and blood pressure in older patients with heart failure and preserved ejection fraction." JACC: Heart Failure 4.6 (2016): 428-437.

Carriker, Colin R., et al. "Nitrate-containing beetroot juice reduces oxygen consumption during submaximal exercise in low but not high aerobically fit male runners." Journal of Exercise Nutrition & Biochemistry 20.4 (2016): 27.

Lansley, Katherine E., et al. "Dietary nitrate supplementation reduces the O2 cost of walking and running: a placebo-controlled study." Journal of applied physiology 110.3 (2011): 591-600.

Tan, Rachel, et al. "Beetroot juice ingestion during prolonged moderate-intensity exercise attenuates progressive rise in O2 uptake." Journal of Applied Physiology 124.5 (2018): 1254-1263.

Christensen, Peter Moller, M. Nyberg, and Jens Bangsbo. "Influence of nitrate supplementation on VO2 kinetics and endurance of elite cyclists." Scandinavian journal of medicine & science in sports 23.1 (2013): e21-e31.

Burke, Louise M., et al. "Neither beetroot juice supplementation nor increased carbohydrate oxidation enhance economy of prolonged exercise in elite race walkers." Nutrients 13.8 (2021): 2767.

Balsalobre-Fernández, Carlos, et al. "The effects of beetroot juice supplementation on exercise economy, rating of perceived exertion and running mechanics in elite distance runners: A double-blinded, randomized study." PloS one 13.7 (2018): e0200517.

Jonvik, Kristin L., et al. "Repeated-sprint performance and plasma responses following beetroot juice supplementation do not differ between recreational, competitive and elite sprint athletes." European journal of sport science 18.4 (2018): 524-533.

Sandbakk, Silvana Bucher, et al. "Effects of acute supplementation of L-arginine and nitrate on endurance and sprint performance in elite athletes." Nitric Oxide 48 (2015): 10-15.

Jonvik, Kristin L., et al. "Can elite athletes benefit from dietary nitrate supplementation?." Journal of applied physiology 119.6 (2015): 759-761.

World Health Organization – WHO. Physical status: use of World Health Organization criteria to classify nutritional status in children.

Jackson, Andrew S., and Michael L. Pollock. "Generalized equations for predicting body density of men." British journal of nutrition 40.3 (1978): 497-504.

Siri, WE Body composition from fluid spaces and obesity: analysis of methods. IN Brozek, J.; Henschel, A. Techniques for measuring body composition. National Academy of Sciences. 1961.

Matias, Catarina N., et al. "Estimation of total body water and extracellular water with bioimpedance in athletes: A need for athlete-specific prediction models." Clinical nutrition 35.2 (2016): 468-474.

Lukaski, Henry C., et al. "Assessment of fat-free mass using bioelectrical impedance measurements of the human body." The American journal of clinical nutrition 41.4 (1985): 810-817.

BRAY, GA Pathophysiology of obesity. Amer. J. clin. Nutr., 55(Suppl 2): 488-95,1992.

Lee, Robert C., et al. "Total-body skeletal muscle mass: development and cross-validation of anthropometric prediction models." The American journal of clinical nutrition 72.3 (2000): 796-803.

Janssen, Ian, et al. "Skeletal muscle cutpoints associated with elevated physical disability risk in older men and women." American journal of epidemiology 159.4 (2004): 413-421.

Garnacho-Castaño, Manuel Vicente, et al. "Understanding the effects of beetroot juice intake on CrossFit performance by assessing hormonal, metabolic and mechanical response: a randomized, double-blind, crossover design." Journal of the International Society of Sports Nutrition 17.1 (2020): 56.

Nyakayiru, Jean, et al. "Beetroot juice supplementation improves high-intensity intermittent type exercise performance in trained soccer players." Nutrients 9.3 (2017): 314.

Cooper, Kenneth H. "A means of assessing maximal oxygen intake: correlation between field and treadmill testing." Jama 203.3 (1968): 201-204.

Borg, Gunnar AV. "Psychophysical bases of perceived exertion." Medicine & science in sports & exercise (1982).

Roberts, Justin D., et al. "Assessing a commercially available sports drink on exogenous carbohydrate oxidation, fluid delivery and sustained exercise performance." Journal of the International Society of Sports Nutrition 11.1 (2014): 8.

Jentjens, Roy LPG, and Asker E. Jeukendrup. "High rates of exogenous carbohydrate oxidation from a mixture of glucose and fructose ingested during prolonged cycling exercise." British Journal of Nutrition 93.4 (2005): 485-492.

Maunder, ED, TIM Podlogar, and Gareth A. Wallis. "Postexercise Fructose-Maltodextrin Ingestion Enhances Subsequent Endurance Capacity." Medicine and science in sports and exercise 50.5 (2018): 1039-1045.

Wilson, PB, and SJ Ingraham. "Glucose ‐ fructose likely improves gastrointestinal comfort and endurance running performance relative to glucose ‐ only." Scandinavian journal of medicine & science in sports 25.6

Tsintzas, Orestis-Konstantinos, et al. "Carbohydrate intake and glycogen utilization in different muscle fiber types in man." The Journal of physiology 489.1 (1995): 243-250.

Wilber, Randall L., and Robert J. Moffatt. "Influence of carbohydrate ingestion on blood glucose and performance in runners." International Journal of Sport Nutrition and Exercise Metabolism 2.4 (1992): 317-327.

Lira, Vitor A., et al. "Nitric oxide increases GLUT4 expression and regulates AMPK signaling in skeletal muscle." American Journal of Physiology-Endocrinology and Metabolism 293.4 (2007): E1062-E1068.

. Nisoli, Enzo, et al. "Calorie restriction promotes mitochondrial biogenesis by inducing the expression of eNOS." Science 310.5746 (2005): 314-317.

Nisoli, Enzo, et al. "Mitochondrial biogenesis by NO yields functionally active mitochondria in mammals." Proceedings of the National Academy of Sciences 101.47 (2004): 16507-16512.

Nisoli, Enzo, et al. "Mitochondrial biogenesis in mammals: the role of endogenous nitric oxide." Science 299,5608 (2003): 896-899.

Porcelli, Simone, et al. "Aerobic fitness affects the exercise performance responses to nitrate supplementation." (2015): 1643-1651.

Larsen, FJ, et al. "Effects of dietary nitrate on oxygen cost during exercise." Acta physiologica 191.1 (2007): 59-66.

Tan, Rachel, et al. "Beetroot juice ingestion during prolonged moderate-intensity exercise attenuates progressive rise in O2 uptake." Journal of Applied Physiology 124.5 (2018): 1254-1263.

Shannon, Oliver Michael, et al. "Dietary nitrate supplementation enhances high-intensity running performance in moderate normobaric hypoxia, independent of aerobic fitness." Nitric Oxide 59 (2016): 63-70.

McKnight, GM, et al. "Chemical synthesis of nitric oxide in the stomach from dietary nitrate in humans." Gut 40.2 (1997): 211-214.

Pannala, Ananth S., et al. "The effect of dietary nitrate on salivary, plasma, and urinary nitrate metabolism in humans." Free Radical Biology and Medicine 34.5 (2003): 576-584.

Santana, Jeferson, et al. "Nitrate supplementation combined with a running training program improved time-trial performance in recreationally trained runners." Sports 7.5 (2019): 120.

Bondonno, Catherine P., et al. "Absence of an effect of high nitrate intake from beetroot juice on blood pressure in treated hypertensive individuals: a randomized controlled trial." The American journal of clinical nutrition 102.2 (2015): 368-375.

Francesconi, RP, et al. "Urinary and hematologic indexes of hypohydration." Journal of Applied Physiology 62.3 (1987): 1271-1276.

House, Douglas J., et al. "National athletic trainers' association position statement: fluid replacement for athletes." Journal of athletic training 35.2 (2000): 212.

Mueller, Sandro Manuel, et al. "Changes in body composition in triathletes during an Ironman race." European Journal of Applied Physiology 113.9 (2013): 2343-2352.

Abián-Vicén, Javier, et al. "Analysis of dehydration and strength in elite badminton players." PloS one 7.5 (2012): e37821.

Arnold, Josh Timothy, et al. "Beetroot juice does not enhance altitude running performance in well-trained athletes." Applied Physiology, Nutrition, and Metabolism 40.6 (2015): 590-595.

Downloads

Published

2023-08-23

How to Cite

Serrano, R. D., Fioravante Victor, W., Maesta, N., Elias Diniz, R., Maluf Morelato, L., Souza Campos, I., & l dos Santos Canciglieri, R. (2023). Effects of beet juice supplementation in different concentrations and the importance of nitric oxide in endurance runners. Open Science Journal, 8(2). https://doi.org/10.23954/osj.v8i2.3361